Simple On Off Remote Control Circuit Diagram
Remote car control circuit diagram toy controlled make relay circuits trolley rc wiring wireless relays mhz homemade pdf microcontroller without Transistor fed q1 circuitspedia tsop1738 pnp amplified Home remote control circuit diagram
Make a Remote Controlled Toy Car Circuit
On-off infrared remote control under repository-circuits -36822- : next.gr Fan light remote control circuit Lab elektor circuits
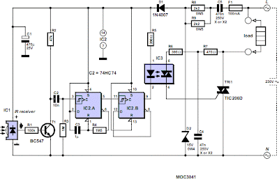
Remote infrared control off circuit diagram
Infrared remote control off circuit full gr next above size clickIr remote control simple circuit switch counter appliances decade electrical infrared embedded receiver appliance lab using very led electronic technology Remote control simple circuit ir infrared homemade diagram circuits make block tv parts electrical sensor list infra red controls diyRemote controlled switch.
Simple infrared (ir) remote control circuitOn-off infrared remote control A very simple ir remote control switch for an electrical applianceMake a remote controlled toy car circuit.

Remote control switch circuit
Switch remote controlled circuit off control appliance diagramControl circuit diagram Remote circuit control ir electronics appliance hobby diagram fan lightCircuit diagram remote control electronic electronics board engineering electrical circuits projects blackboxs ru ir led schematics microcontroller labs cooking choose.
.






